共享出行平台频陷争议,哈啰内部治理面临严峻考验;多起事件敲响警钟
近年来共享出行领域竞争激烈,哈啰出行凭借差异化定位实现规模显著增长;然而合规与安全管理短板逐步暴露,引发公众广泛质疑。央视3·15晚会点名其租电动车业务多项违规,车辆超速、改装上牌等问题直接威胁道路通行秩序。企业虽快速回应启动自查,但事件背后反映出轻资产模式下监管缺失的深层矛盾。业务快速铺开的同时,内部控制机制未能同步跟进,导致风险累积显现。
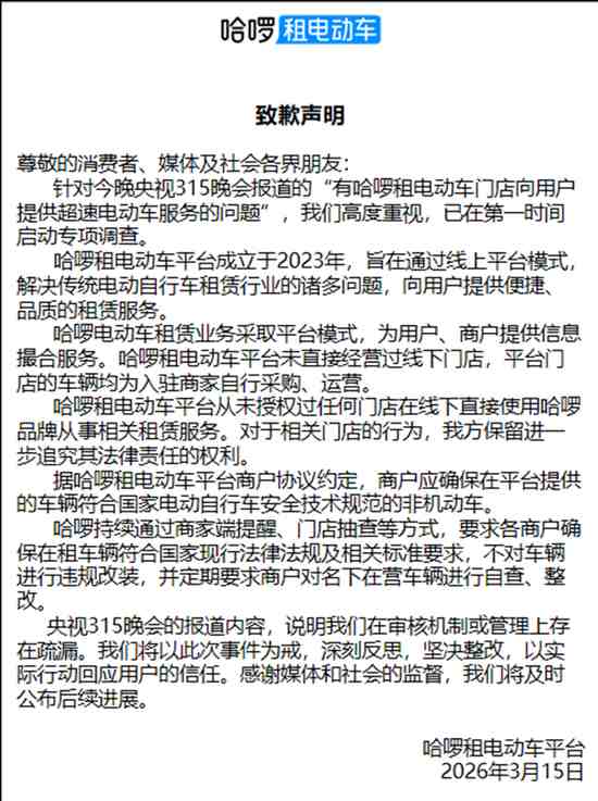
线下门店管理松散成为突出问题,部分网点为追求业绩出租明显超标车辆,最高时速大幅超出国家强制限值。仪表盘数据造假规避监管,电池参数违规超限,安全隐患不容忽视。招商过程中存在协助解决牌照的承诺,涉嫌利用政策窗口期变相投放不合规产品。这种操作模式扰乱市场公平竞争,损害行业整体信誉。曝光当日企业声明平台仅提供撮合服务,未授权品牌线下租赁,对涉事主体保留法律手段,显示出试图厘清责任的努力。

回顾哈啰发展历程,从单车业务起步逐步扩展至多场景出行服务,包括租电动车与自动驾驶探索。公司注重三四线城市布局,在行业调整期保持韧性。资本市场传闻其上市路径虽有波折,但综合平台愿景仍具吸引力。多元化布局扩大用户触达,却也考验总部统筹能力。合规文化若滞后于业务节奏,易引发连锁反应,影响长期稳定。
此前招聘信息设置不当年龄门槛引发争议,虽迅速道歉并整改,却暴露地方团队执行偏差。公司重申重视多元平等用人,强化审核流程以防类似疏漏。此事件虽已平息,但凸显总部对分支机构约束力不足,内部规范建设亟待加强。只有完善人才管理体系,方能支撑业务可持续扩张。
近期连续风波进一步放大压力:电动车功能因网络升级受限,用户权益保障不足;自动驾驶测试阶段发生意外,运营被迫中止。这些问题与租电动车违规共同警示,安全合规是出行企业底线。哈啰需加速构建全面风险防控体系,提升治理效能,以实际改进回应社会关切,推动行业向高质量方向迈进。




